蓝牙音箱电路由供电模块、蓝牙模块、功放模块及外围电路组成,通过蓝牙接收音频信号并放大输出。

电源类型:可分为电池供电(如锂电池)或电源适配器供电。电池供电时需配合充电管理芯片,功放芯片多采用D类放大芯片以实现大音量输出。
电压稳定:部分电路通过PI型滤波电路(由电容、电阻组成)稳定电压,防止电压波动损坏芯片。
信号处理:采用D类功放芯片或双运放芯片,单声道设计可简化电路,双声道则需外接电阻平衡音量。

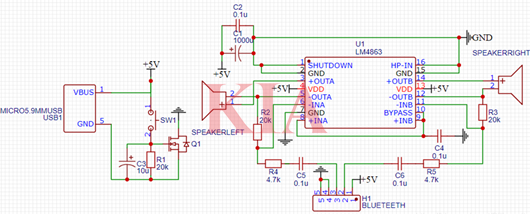
工作原理:供电模块负责提供5V电压,蓝牙模块接收信号并转换为电平信号通过5,6端口输出进入功放模块,5通过TDA2822M7,8端口构成的比较器处理输入左声道,6通过TDA2822D的5,6端口处理进入右声道。

供电部分电路中Q1,R1,C3,SW1(代表水银开关)组成电子开关。SW1通过控制水银的流动性实现导通与断开,将音箱正放实现开关导通,侧放断开。Q1是一个NMOS,需要在G端加上正向电压才能使得Q1导通。当水银开关接通,G端正向电压,Q1导通,功放电路得到电可以工作。当水银开关断开,G端通过R1电阻接地,Q1截止,功放电路断电。电容C3作用是开关防抖动。LM4836的6和11引脚是音频信号输入端,3、5和12、14引脚接扬声器。通过R4、C5和C6、R5引脚音频信号分别由蓝牙接收输入到功放IC进行功率放大。