最近很多人问我,NeurIPS都道歉了,那事儿是不是就翻篇了?我直接一句话回过去——道歉不代表被原谅!
先给不了解前因后果的朋友,捋一遍来龙去脉。今年3月,全球AI圈最顶流的学术会议NeurIPS,更新了2026年的征稿指南。乍一看平平无奇,仔细一瞅,好家伙,直接把美国的制裁名单,搬进了自己的审稿规矩里。

直白一点说就是,只要是被美国制裁的机构,不光不能给NeurIPS投稿、不能当审稿人,就连论文出版的服务都别想享受。而且这名单一查吓一跳,单以“中国”为关键词筛选,受影响的机构就有873家!华为、商汤、旷视、中芯国际、海康威视,还有三大运营商等等,全在里头。
873家啊,你们品品这个数字。更过分的是,不光这些机构自己不能投稿,它们资助、委托、合作完成的论文,也全被拒收。相关的科研人员,连审稿的资格都没有。这哪儿是搞学术交流,分明是把中国学术圈的路,从根上给刨断了。

要知道,NeurIPS天天把“科学无国界”挂在嘴边,结果转头就搞霸权,几百年传下来的学术共同体规矩,被它一脚踩得稀碎。这操作,说白了就是看人下菜碟,仗着自己是顶会,就敢跟着美国搞针对。但它忘了,中国学术界从来不是软柿子——你敢搞针对,我们就敢反制,而且反击速度,快到超出所有人预期。
3月25日,中国计算机学会率先亮剑,倡议中国学者,拒绝向它投稿。紧接着,中国自动化学会、中国图象图形学学会也立马跟上,十几个学会集体站台,态度就一个字:刚!

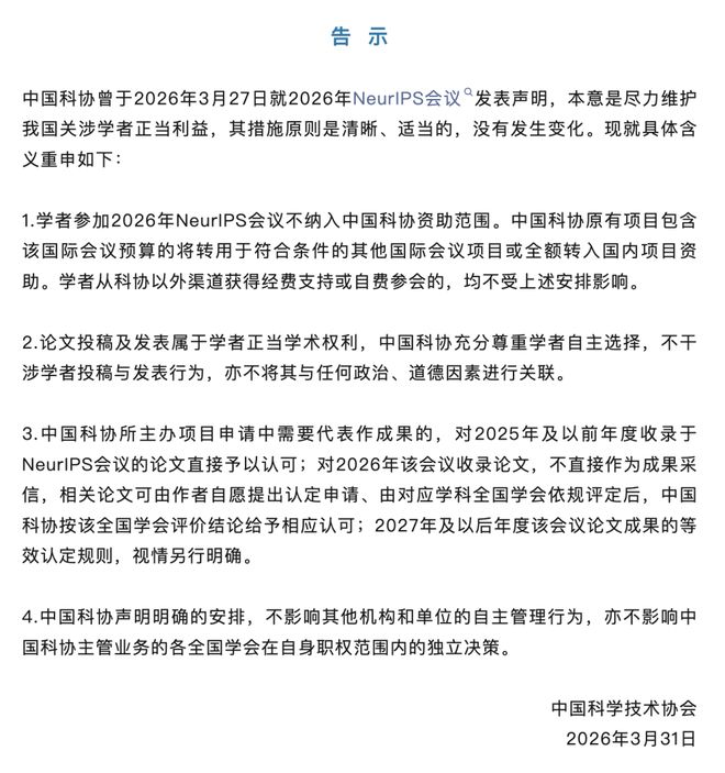
但最狠的,还是中国科学技术协会亲自下场,直接官宣——从2026年3月27日起,停止受理学者参加2026年NeurIPS会议的资助申请。而且,不再承认收录在NeurIPS会议的论文。
翻译成大白话就是:中国认你,你就是国际顶会,博士毕业、评职称、申基金,都得靠你撑场面。中国不认你,你在中国,连一张废纸的价值都不如。

这话真不是夸张。之前NeurIPS一直是CCF认定的AI方向A类会议,和ICML、ICLR并称“机器学习三大顶会”,学术圈里的人都知道,想评职称、拿基金,没几篇NeurIPS论文根本站不住脚。现在科协和CCF同时出手,等于直接废了NeurIPS在中国学术圈的“含金量”——在这上面发论文,回国啥用没有。这对NeurIPS来说,相当于直接将其逐出中国。
那NeurIPS慌了吗?慌得一塌糊涂。科协和各大学会的声明一出来,NeurIPS当天就急急忙忙在社交平台发声明,一边公开道歉,一边宣布撤销之前的政策变动。给的理由更是离谱:“这一错误源于NeurIPS基金会与法律团队的沟通失误。”

沟通失误?咱就说,哪家国际顶会的征稿指南,能因为“沟通失误”,塞进一份涉及873家机构的制裁条款?这借口,比“临时工干的”还敷衍,谁信啊?也正因为如此,中国各大协会压根没轻易原谅它——这才是最关键的,绝不惯着!
其实这种事,早就不是头一回了。2019年,美国把华为列入出口管制黑名单后,Wi-Fi联盟、蓝牙技术联盟、SD协会等一堆国际组织,全都跟风暂停了华为的会员资格,理由清一色都是“遵守美国命令”。

可后来呢?中国学者和企业集体反弹,这些组织一个个灰溜溜地恢复了华为的会员资格。但咱们没当没事发生,华为直接联合国内手机、通信、芯片行业,组建了星闪联盟,硬生生在蓝牙和Wi-Fi之外,搞出了一条中国主导的技术路线年,国际电信联盟(ITU)直接把星闪技术纳入无线接入标准,现在国际星闪联盟的成员,已经超过1200家。

当年那套拿国际组织施压中国的路子,早就玩砸过一次了,NeurIPS愣是不长记性,又来踩坑,只能说纯属自找的。可能有人会问:NeurIPS到底为啥敢这么干?它就真不怕中国翻脸吗?怕,肯定怕,但它大概率是没想到,中国的反击会这么快、这么硬。
它有多依赖中国?咱们拿数据说线年,中国高校占了论文录用前20名中的8个。2025年,NeurIPS主赛道收到2万多份投稿,录用5290篇,清华大学紧逼谷歌,北大和CMU、MIT平起平坐。

这还只是明面上的中国机构,欧美高校和企业里,很多论文其实也是华人科研人员做的。北大和字节跳动的联合团队、阿里千问团队,还拿过前两届NeurIPS的最佳论文奖。说白了,中国要是彻底撤场,NeurIPS的投稿量、论文质量、审稿人资源,直接腰斩。没了中国学界的参与,它的学术地位和国际声誉,根本撑不住。所以说,NeurIPS这波操作,纯属搬起石头砸自己的脚。
特别声明:以上内容(如有图片或视频亦包括在内)为自媒体平台“网易号”用户上传并发布,本平台仅提供信息存储服务。
刚刚,A股又一10倍牛股诞生!电力股多股重挫,CPO全线日早评永远关闭!全球巨震!A股周五爆了!
油价一夜大反转!92号汽油每升跌1.72元后大改?26年油价狂飙!下次调价4月7日:国际油价跌...
周薪30万镑 31岁曼城队长确定自由身离队 9年随队夺19冠 去向曝光
上海儿童医院新设小桌椅,院方:并非专门“作业区”,陪诊家长也能处理工作、就餐,绝不鼓励带病做作业